交通部在2017年4月1日正式实施的《营运客车安全技术条件(JT/T 1094-2016)》中明确要求,车长大于9米的营运客车要求加装符合JT/T 883标准(以下简称“883标准”)规定的车道偏离预警系统(LDWS)以及前向碰撞预警系统(FCWS),并明确规定了13个月的过渡期限。这意味着,车道偏离预警系统(LDWS)和前向碰撞预警系统(FCWS)将正式成为营运客车的标配,而是否能够通过“883 标准”的测试,也成为ADAS产品能否被商用车客户接受的重要“门槛”!
近日,自行科技再获喜讯,公司基于FPGA的嵌入式前向ADAS系统顺利通过JT/T883测试!

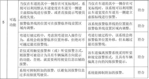
值得注意的是,在此次测试中,自行科技前向ADAS系统不仅通过了全部必选功能项要求(含基本要求、一般要求、安装与使用要求、技术要求等),还完成所有的未强制的“可选功能”项测试。据测试机构描述,大部分ADAS企业都不会去“触碰”这些要求更高、挑战更大的“可选功能”项测试!

在FCWS测试中,系统可实时准确检测到前方车辆和左右车道线,前方碰撞测距误差小于10cm,识别精度远高于官方标准(<1m)。同时,在LDWS测试中,在道路一侧车道线不清晰或者无车道线时,系统可以利用车道另一侧可见标线构建虚拟车道线,为车道偏离预警提供新的参考标线;在车辆进入弯道时,车道线检测比较困难,而自行科技前向ADAS系统仍可基于语意分割技术快速识别不同曲率的弯道车道线,为车辆提供精准的弯道车道线检测。

此外,自行科技ADAS系统除了满足JT/T 883标准以外,为了支持乘用车日益增长的LKA,AEB和ACC等高性能需求,系统还支持如下核心技术(功能):
多道路目标检测

自行科技ADAS系统基于深度学习在车规级FPGA平台上还同时开发出行人碰撞预警(PCW)、交通标志识别(TSR)等核心功能。系统在各种复杂天气(晴天、阴天、雨雪等)、道路环境(城市、高速、乡村)下仍可实现对各类道路目标进行实时、准确检测,支持对所有类型车辆(包括轿车、客车、货车、不规则机动车、异形车、特种车等)、各姿态行人(站立、行走、蹲坐等)和各交通标识(各类交通警告、禁令、指示、辅助标志及红绿灯等)等目标的检测与识别。
语义分割技术

图像语义分割是机器自动分割并识别出图像中的内容。自行科技前向ADAS系统基于以CNN为代表的深度学习算法,对道路目标进行像素级语义分割,可快速识别出道路车辆、车道线、可行驶区域等目标,为系统提供精准的车道线、障碍物信息。
通过高次多项式拟合与高效压缩过的PSPnet,系统可实现30fps的道路语义分割、目标检测和高检出率、高精度、多车道识别的车道线检测,并支持直道、弯道、多车道、车道线不清晰等车道线识别与检测,为车辆提供可靠安全的可行驶区域识别。
视觉与雷达融合

自行科技视觉与雷达融合方案基于可量产的多传感器融合技术,通过车规级摄像头和毫米波雷达分别采集道路目标数据,对原始数据进行特征提取、模式识别和综合可信度加权处理,并将目标列表按类别进行准确关联匹配,配合精度标定信息进行自适应的搜索跟踪和匹配,将同一目标的所有传感器数据进行整合,从而得出高可靠,高精度的感知信息。
目前,视觉与雷达融合方案可支持单目标、多目标场景下有效目标库的维护,通过精确的雷达坐标系、三维世界坐标系、摄像机坐标系、图像坐标系和像素坐标系等之间的坐标转换,实现视觉与雷达的空间与时间同步,减少融合数据损失,优化产品检测的距离、速度、精度,取长补短,大大提高汽车感知系统的识别精度和环境适应性。